Acessibilidade Já
Código da Disciplina: FGA0208
Número do Grupo: 04
Entrega: 02
Equipe
![]() Felipe Brandim | ![]() Dara Maria | ![]() Pedro Cruz | ![]() Fernanda Vaz | ![]() Matheus Rodrigues a> | ![]() Lucas Branco | ![]() Enzo Fernandes | ![]() Fábio Fonteles | ![]() Isaac Batista | ![]() João Pedro |
Sobre
Queremos por meio desse projeto trazer uma solução open source para problemas de acessibilidade em aplicações web.
A intenção é criar widgets de acessibilidade que possam ser facilmente utilizados em sites diversos, ficando a critério do desenvolvedor a escolha da nossa ferramenta. Uma vez que ele a escolhe e a implementa no código, os usuários poderão usufruir livremente de seus benefícios;contribuindo dessa forma para um mundo digital um pouco mais acessível.
Exemplos da Segunda Entrega
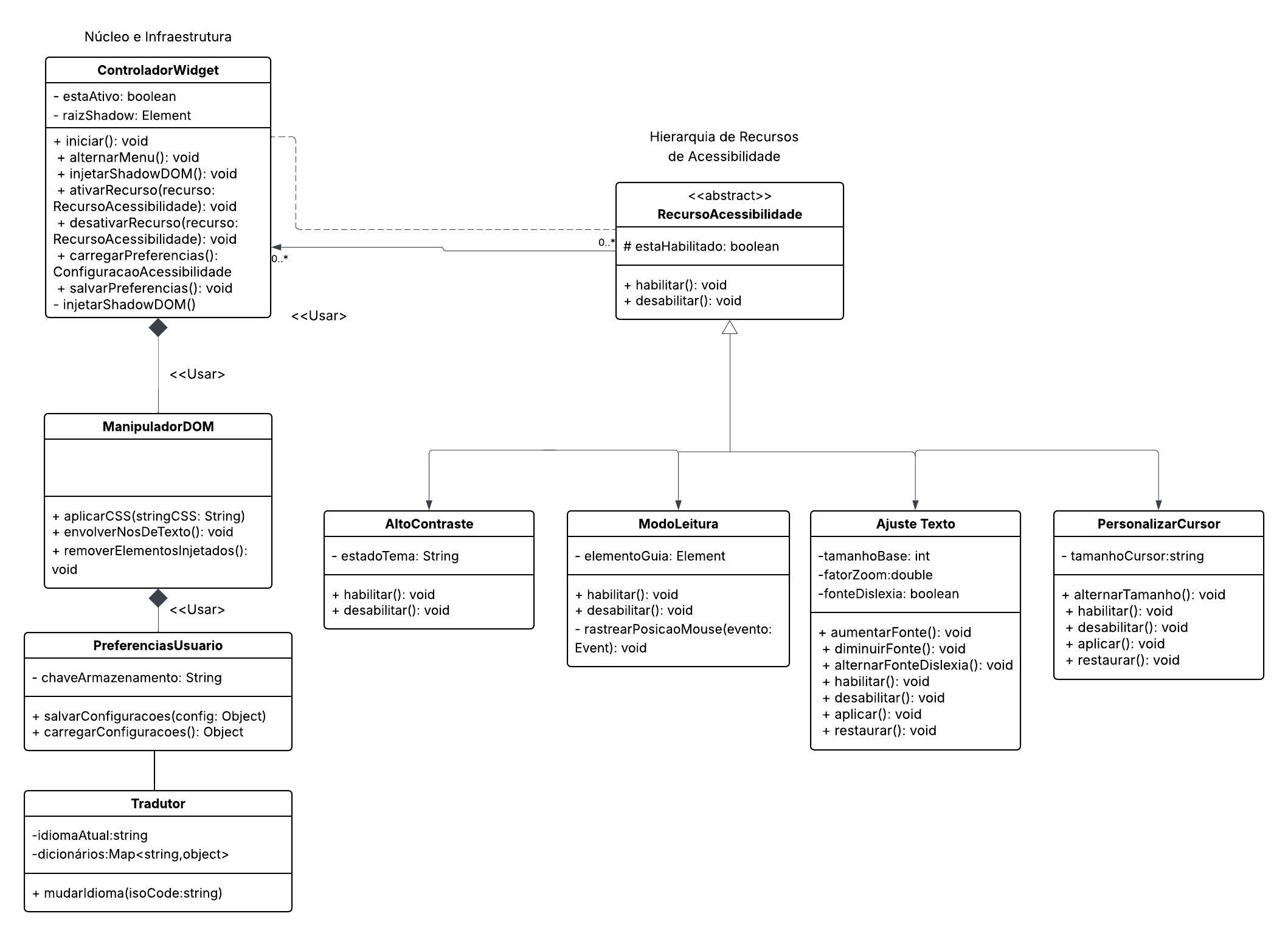
Diagrama de classes:
Diagrama de estados:
Passo a passo para executar nossa aplicação:
Para visualizar o pages localmente após clonar o repositório e entrar na pasta, o comando é:
mkdocs serve
Para desenvolvimento:
Foi adicionado uma estrutura inicial para que possamos começar o desenvolvimento da nossa ferramenta, com essa estrutura temos um front-end em javascript utilizando node, next e react, e um backend com postgres.
Tudo quanto é necessário para visualizar a aplicação e começar a editar, é:
- Clonar o repositório
- Abrir a pasta clonada na sua IDE de preferência
- Digitar no terminal o comando
npm install - Digitar no terminal o comando
npm run dev - Acessar o
localhost:3000
Ou
Abrir um Codespaces e digitar no terminal os comandos:
npm installnpm run dev- Clicar na mensagem:
ready - started server on 0.0.0.0:3000, url: http://localhost:3000
Licença
Este projeto é open source e está licenciado sob a Licença MIT.
Histórico de versões
| Versão | Data | Descrição | Autor(es) |
|---|---|---|---|
1.0 |
14/04/2026 | Criação da página | Felipe Brandim |
1.1 |
14/04/2026 | Atualização com diagramas | Felipe Brandim |









