2.3. Módulo Notação UML – Modelagem Organizacional
Introdução
Para descrever a organização estrutural do sistema e como seus componentes se relacionam em diferentes pacotes, aplicamos a modelagem organizacional da UML. Optamos pelo Diagrama de Pacotes e Diagrama de Casos de Uso como ferramenta principal para representar as dependências entre módulos e a arquitetura de alto nível da solução AcessibilidadeJá.
Metodologia
Para a realização da modelagem organizacional, nossa equipe da AcessibilidadeJá trabalhou em colaboração para definir a estrutura de pacotes do sistema. A divisão de responsabilidades permitiu que cada membro pudesse contribuir com suas perspectivas sobre a organização arquitetural do projeto.
Diagrama de Pacotes
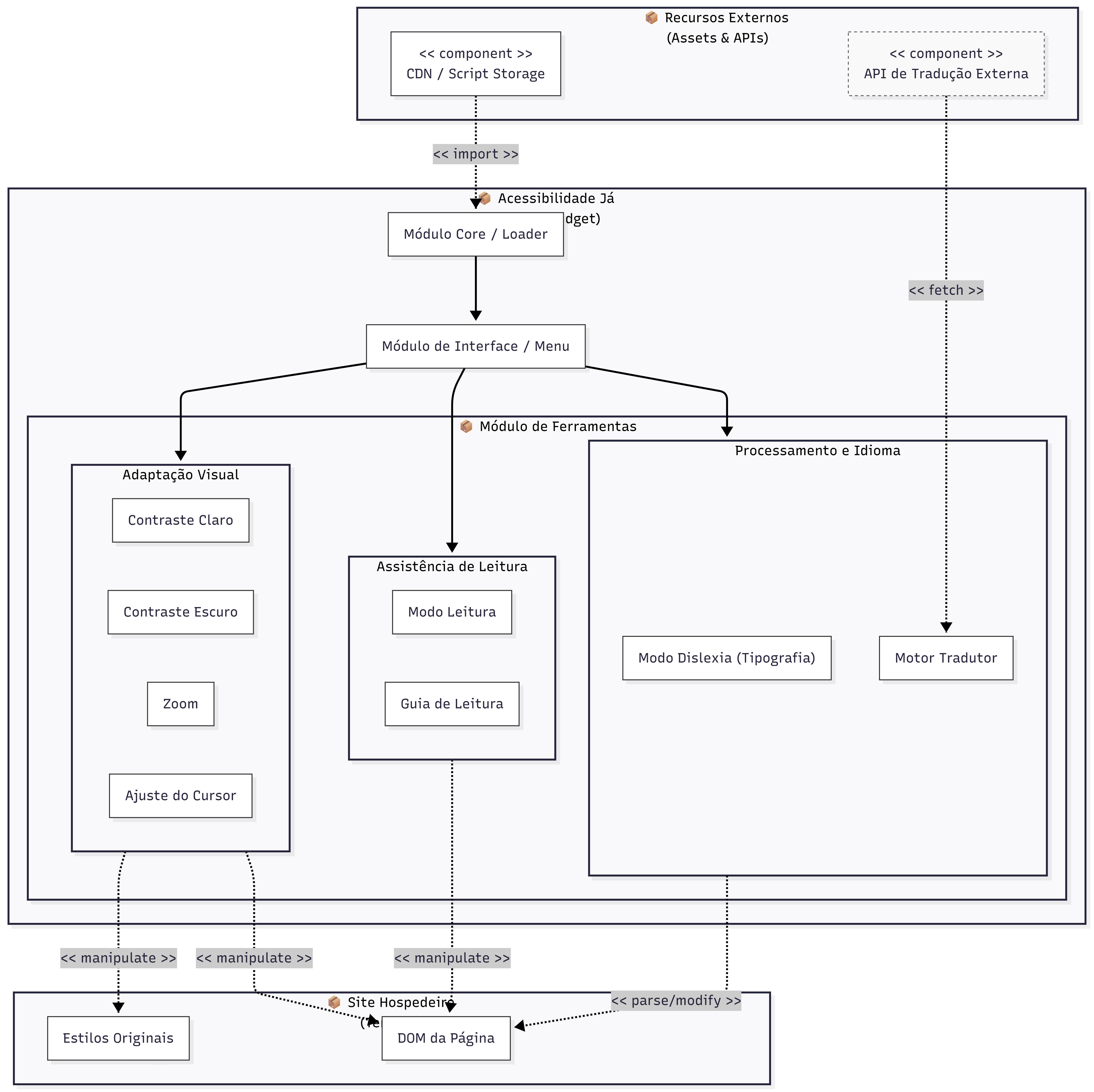
O diagrama de pacotes é uma ferramenta da UML voltada para a modelagem da organização estrutural de um sistema. Ele representa como os elementos do sistema (classes, componentes, subsistemas) são agrupados em pacotes e como esses pacotes se relacionam e dependem uns dos outros. É o recurso ideal para visualizar a arquitetura de alto nível, estabelecer divisões lógicas e garantir que as dependências entre módulos sejam coerentes e bem definidas.
Justificativa da Escolha
Escolhemos o diagrama de pacotes porque ele permite representar, de forma clara e visual, a organização modular do sistema AcessibilidadeJá. Como a solução envolve múltiplos componentes (frontend, backend, widget de acessibilidade, etc.), esse tipo de diagrama facilita a compreensão de como esses elementos se estruturam, quais as dependências entre eles e como se relacionam. Além disso, ajuda a validar a coesão arquitetural, reduzindo acoplamentos desnecessários e tornando mais fácil para novos desenvolvedores entender a estrutura geral do projeto.
Visão Estrutural

Versão interativa do diagrama no Mermaid: abrir diagrama
Autoria: Lucas Branco & Matheus Rodrigues,
Dara Maria & Felipe Brandim

Autoria: Isaac Batista
Descrição dos Pacotes
O sistema AcessibilidadeJá é organizado em dois contextos externos — Hospedeiro e Browser — e um núcleo interno, o pacote AcessibilidadeJá, que concentra toda a lógica do widget.
Pacote Hospedeiro
Representa o site de terceiro que adota a ferramenta. O elemento SiteHospedeiro realiza uma dependência <<import>> sobre o pacote AcessibilidadeJá, indicando que a integração é feita por importação do bundle publicado — sem qualquer acoplamento com a implementação interna do widget. Esse isolamento é intencional: o site hospedeiro conhece apenas a interface pública do widget, e não seus módulos internos.
Pacote AcessibilidadeJá
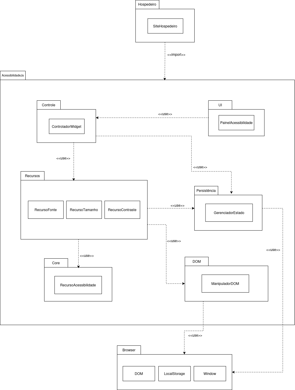
É o pacote raiz da solução. Ele agrupa seis subpacotes com responsabilidades bem definidas:
| Subpacote | Elemento principal | Responsabilidade |
|---|---|---|
Controle |
ControladorWidget |
Orquestra a ativação/desativação de recursos, delega ações e coordena os demais pacotes |
UI |
PainelAcessibilidade |
Renderiza a interface visível ao usuário (botões, painel flutuante) |
Recursos |
RecursoFonte, RecursoTamanho, RecursoContraste |
Encapsula cada funcionalidade de acessibilidade como unidade independente |
Core |
RecursoAcessibilidade |
Define a classe abstrata base da qual todos os recursos herdam |
Persistência |
GerenciadorEstado |
Salva e recupera preferências do usuário entre sessões |
DOM |
ManipuladorDOM |
Concentra todas as manipulações do DOM e injeções de estilo, preservando o isolamento do widget |
Relações entre subpacotes
As dependências internas seguem o estereótipo <<use>>, que indica que um pacote utiliza serviços de outro sem criar acoplamento estrutural:
UI(PainelAcessibilidade)<<use>>Controle(ControladorWidget) — a interface delega ao controlador toda ação disparada pelo usuário.Controle<<use>>Recursos— o controlador aciona os recursos de acessibilidade conforme a interação.Recursos<<use>>Core— cada recurso concreto especializa a classe abstrataRecursoAcessibilidade.Recursos<<use>>Persistência— os recursos consultam e atualizam o estado persistido.UI<<use>>Persistência— o painel lê o estado salvo para refletir as preferências ativas ao ser renderizado.Persistência<<use>>DOM— o gerenciador de estado aciona o manipulador DOM para aplicar as preferências recuperadas.DOM<<use>>Browser— oManipuladorDOMinterage com as APIs nativas do navegador (DOM,LocalStorage,Window).
Pacote Browser
Representa o ambiente de execução nativo do navegador. Expõe três elementos consumidos pelo widget:
- DOM — API para leitura e manipulação da árvore de elementos da página.
- LocalStorage — mecanismo de persistência client-side, utilizado para salvar preferências entre sessões sem necessidade de backend.
- Window — objeto global do navegador, utilizado para escuta de eventos e controle de ciclo de vida.
Síntese arquitetural
A organização em pacotes reforça as principais decisões de projeto do AcessibilidadeJá:
- Isolamento: o site hospedeiro nunca acessa os subpacotes internos diretamente, apenas importa o ponto de entrada público.
- Coesão: cada subpacote possui uma única responsabilidade bem definida.
- Extensibilidade: novos recursos de acessibilidade são adicionados como especializações de
Core::RecursoAcessibilidade, sem alterarControle,UIouPersistência. - Independência de backend: toda a execução ocorre no
Browser, dispensando infraestrutura própria após a distribuição do pacote npm.
Diagrama de casos de uso
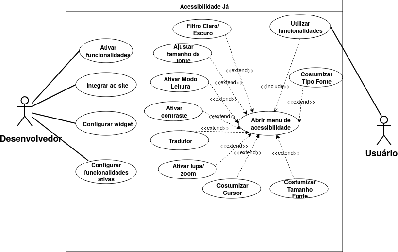
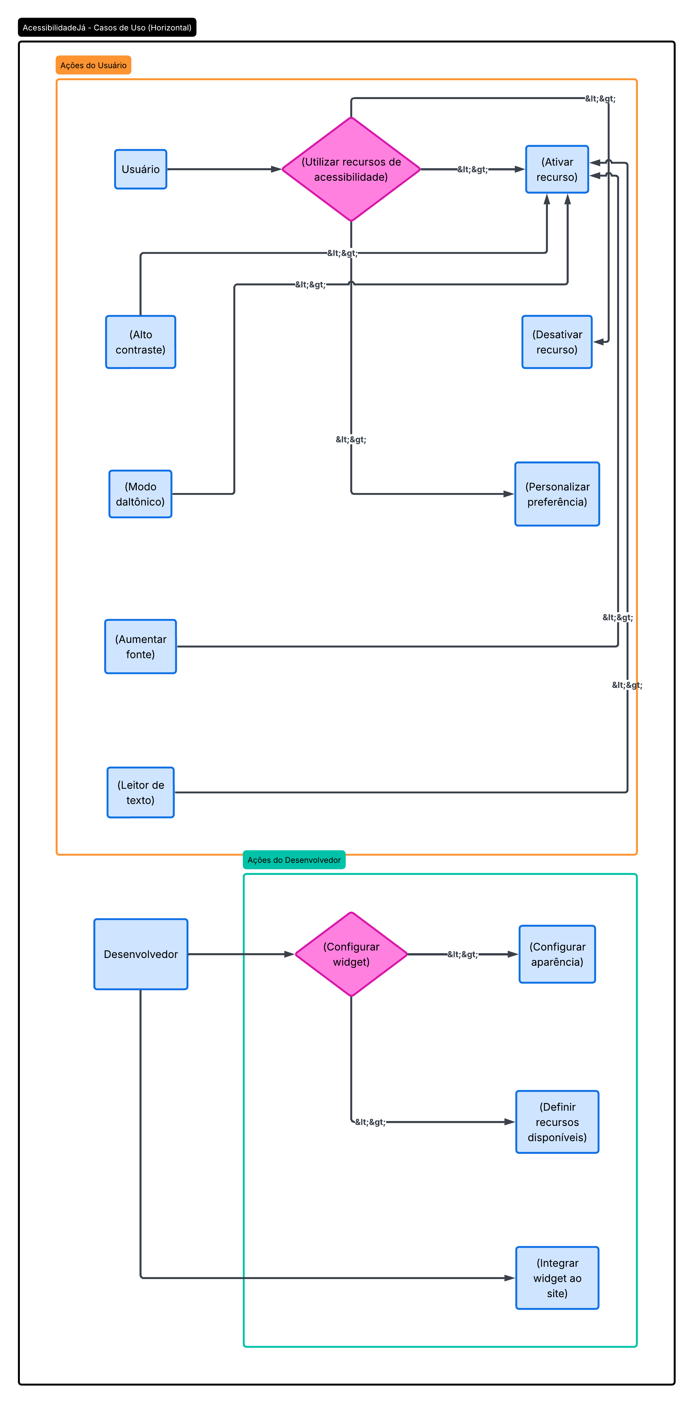
O diagrama de casos de uso representa as interações entre os atores — Desenvolvedor e Usuário — e o sistema Acessibilidade Já. O Desenvolvedor é responsável por configurar e integrar o widget ao site, enquanto o Usuário interage com as funcionalidades de acessibilidade disponíveis, como filtro claro/escuro, tradutor, lupa, ajuste de fonte e contraste. O caso de uso central Abrir menu de acessibilidade é estendido por praticamente todas as funcionalidades, evidenciando que o menu é o ponto de entrada obrigatório para o sistema. Diagramas de casos de uso são fundamentais no desenvolvimento de software pois permitem comunicar, de forma clara e independente de tecnologia, o que o sistema deve fazer e para quem — facilitando o alinhamento entre desenvolvedores, designers e partes interessadas antes mesmo de qualquer linha de código ser escrita. Eles também servem como base para a definição de requisitos funcionais e para a criação de cenários de teste.
Diagrama de Casos de Uso

Diagrama com melhorias

Histórico de versões
| Versão | Data | Descrição | Autor(es) |
|---|---|---|---|
1.0 |
14/04/2026 | Criação da página | Felipe Brandim |
1.1 |
21/04/2026 | Adição do Diagrama de Pacotes e estruturação do módulo | Lucas Branco |
1.2 |
21/04/2026 | Adição de outra versão do Diagrama de Pacotes | Isaac Batista |
1.3 |
21/04/2026 | Criação INICIAL do diagrama de casos de uso | Fernanda Vaz |
1.4 |
21/04/2026 | Prosseguimento na confecção do diagrama de casos de uso | Enzo Fernandes |
1.5 |
23/04/2026 | Versão com melhorias do diagrama de casos de uso | Fábio Araújo |
1.6 |
23/04/2026 | Descrição detalhada dos pacotes (subpacotes, relações e síntese arquitetural) | Matheus Rodrigues |
1.7 |
23/04/2026 | Versão com melhorias do diagrama de casos de uso | Fábio Araújo |
1.8 |
23/04/2026 | Completando o diagrama de casos de uso | Pedro Cruz |
1.9 |
23/04/2026 | Refatoração diagrama de pacotes com as novas ferramentas de acessibilidade | Dara Maria Felipe Brandim |